
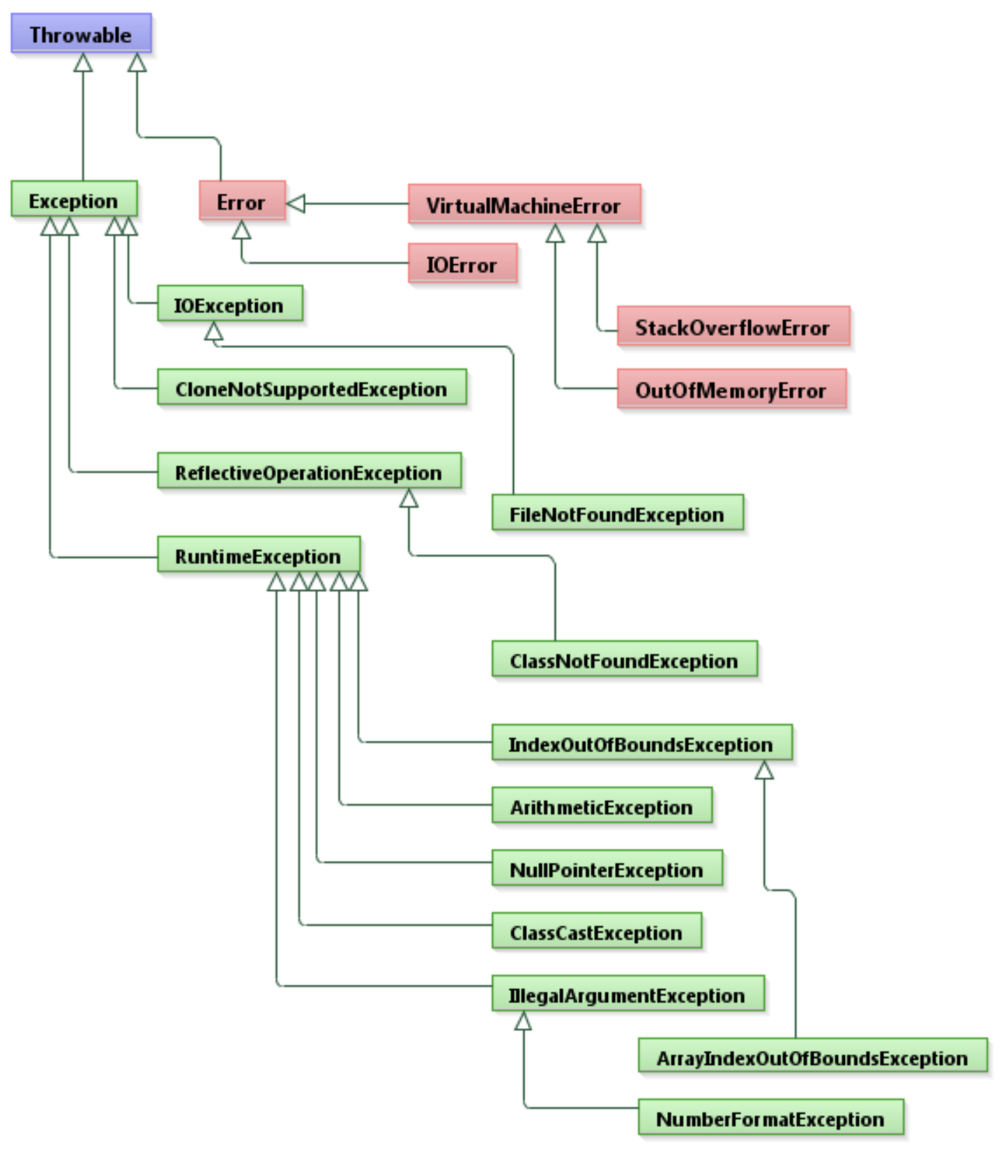
RuntimeException
설명: Java에서 검사되지 않는(unchecked) 예외로, 주로 프로그래밍 오류나 잘못된 API 사용과 같은 논리 오류로 인해 발생하며, 개발자가 이를 예측하고 처리해야 한다. RuntimeException의 여러 하위 클래스가 있으며, 이들은 각각 특정한 오류 상황을 나타냅니다.
예시: 특정 조건이 충족되지 않을 때 일반적인 런타임 오류를 나타내기 위해 RuntimeException을 던질 수 있습니다
IllegalArgumentException
400
설명: 메서드에 전달된 인수가 유효하지 않은 경우 발생
예시: method(-1);와 같이 음수가 허용되지 않는 메서드에 음수를 전달했을 때
NullPointerException
500
설명: 객체 참조가 null인 상태에서 해당 객체의 멤버나 메서드에 접근하려고 할 때 발생합니다.
예시: obj.method();에서 obj가 null인 경우
ArrayIndexOutOfBoundsException
400
설명: 배열의 인덱스가 범위를 벗어났을 때 발생
예시: 배열의 길이가 5일 때 array[5]; 또는 array[-1];를 접근하려고 할 때
ClassCastException
500
설명: 객체를 잘못된 형으로 캐스팅하려고 할 때 발생
예시: Object obj = new Integer(1); String str = (String) obj;에서 obj를 String으로 캐스팅하려고 할 때
NumberFormatException
400
설명: 문자열을 숫자로 변환하려고 할 때 형식이 올바르지 않아서 발생
예시: Integer.parseInt("abc");와 같이 숫자로 변환할 수 없는 문자열을 변환하려고 할 때
IllegalStateException
500
설명: 객체가 현재 상태에서 메서드를 호출할 수 없는 경우 발생합니다.
예시: Iterator가 더 이상 요소를 가지고 있지 않는데 next() 메서드를 호출할 때
IndexOutOfBoundsException
400
설명: 리스트나 문자열의 인덱스가 범위를 벗어났을 때 발생
예시: 리스트의 크기가 3일 때 list.get(3);을 호출하려고 할 때
ArithmeticException
500
설명: 수학 연산에서 오류가 발생할 때 발생
예시: int result = 1 / 0;과 같이 0으로 나누기를 시도할 때
UnsupportedOperationException
405
설명: 호출된 메서드가 지원되지 않는 경우 발생
예시: Collections.unmodifiableList(list).add("element");와 같이 수정할 수 없는 리스트에 요소를 추가하려고 할 때
FileNotFoundException
404
설명: 파일 입출력 시 지정된 파일을 찾을 수 없는 경우 발생
예시: 존재하지 않는 파일을 열려고 할 때
'JAVA > 기본 문법 내용 정리' 카테고리의 다른 글
| 웹 개발자 면접 정리 - 실무 면접 (0) | 2024.06.13 |
|---|---|
| JAVA - 헷갈리는 문법 or 중요한 개념 정리 (0) | 2024.05.27 |
| 다형성 (0) | 2022.12.29 |
| 정규표현식 (0) | 2021.11.18 |
| GUI 이벤트 처리 (0) | 2021.11.05 |